SDK软件结构¶
1. SDK软件结构图¶

2. SDK目录结构¶
--components // 功能组件
----asr // 语音识别
----alg // 语音前处理算法库
------denoise // 降噪
----assist // 辅助函数,例如:测试算法的计时函数等
----audio_in_manage // 音频采集实时任务
----audio_pre_rslt_iis_out // 语音前处理结果输出组件
----ci_nvdm // 用户数据管理
----cmd_info // 固件信息解析
----codec_manager // codec管理器
----ci_cwsl // 自学习
----status_share // 状态共享
----fft // fft管理器
----flash_control // flash管理器
----flash_encrypt // flash加密策略
----freertos // 操作系统
----led // 三色灯控管理器
----log // 日志打印
----msg_com // 串口协议
----ota // OTA升级
----player // 播放器
----RISCV // RISCV相关
----sys_monitor // 系统监控器
--projects // 应用示例代码
----offline_asr_sample // ci13XX系列芯片模板工程
--driver // 驱动
----boards // 板级支持,例如1302/1306
----ci130x_chip_driver // 芯片内部驱动,如IIC驱动
----third_device_driver // 外部驱动,如外部codec驱动ES8388
--startup // 启动代码
--system // 统一使用的头定义等
--tools // 固件构建工具
--utils // 调试工具集
3. SDK用户代码说明¶
SDK用户代码区域如下图3-1所示:

下列文件所在目录:CI130X_SDK\projects\offline_asr_sample\src\
| 文件名 | 描述 |
|---|---|
| main.c | 主函数所在文件:包含任务创建、平台初始化、系统启动代码 |
| system_hook.c | 事件钩子接口c文件:系统启动、唤醒、退出唤醒、语音识别事件钩子函数 |
| system_hook.h | 事件钩子接口h文件 |
| system_msg_deal.c | 系统消息处理任务c文件 |
| system_msg_deal.h | 系统消息处理任务h文件 |
| user_config.h | 用户配置宏定义.h文件 |
| user_msg_deal.c | 用户代码.c文件:串口协议、IIC协议、按键消息等用户处理 |
| user_msg_deal.h | 用户代码.h文件 |
4. 添加代码示例¶
(1)针对唤醒词添加协议等处理代码,找到CI130X_SDK\projects\offline_asr_sample\src,
- 先在user_msg_deal.h里添加处理接口声明,例如:
void wake_up_xxx_deal(void);
- 然后在user_msg_deal.c里添加处理接口定义,例如:
void wake_up_xxx_deal(void)
{
/*处理接口逻辑代码*/
}
- 最后在system_hook.c里调用接口,例如:
__WEAK void sys_weakup_hook(void)
{
#if MSG_COM_USE_UART_EN
vmup_send_notify(VMUP_MSG_DATA_NOTIFY_WAKEUPENTER);
#endif
/*此处添加处理接口调用*/
wake_up_xxx_deal();
}
注意
系统其他状态(系统启动、系统退出唤醒、语音识别),也可参照上述方式添加代码,但需在对应的事件钩子函数中调用。
(2)根据命令词ID添加处理代码,找到CI130X_SDK\projects\offline_asr_sample\src\user_msg_deal.c的deal_asr_msg_by_cmd_id函数。
命令词ID的对应命令词,由CI130X_SDK\projects\offline_asr_sample\firmware\user_file\cmd_info[60000]{xxx}[60000]{智能管家}V2.xlsx指定
uint32_t deal_asr_msg_by_cmd_id(sys_msg_asr_data_t *asr_msg, cmd_handle_t cmd_handle, uint16_t cmd_id)
{
uint32_t ret = 1;
int select_index = -1;
switch(cmd_id)
{
case 2://“打开空调”
{
/*此处根据命令词ID添加处理代码*/
break;
}
/*自行添加case处理命令词ID*/
/*省略部分代码*/
default:
ret = 0;
break;
}
/*省略部分代码*/
}
(3)根据语义ID添加处理代码,找到CI130X_SDK\projects\offline_asr_sample\src\user_msg_deal.c的deal_asr_msg_by_semantic_id函数。
更多语义ID信息可以访问 ☞《CI13XX系列芯片语义ID说明文档》页面
uint32_t deal_asr_msg_by_semantic_id(sys_msg_asr_data_t *asr_msg, cmd_handle_t cmd_handle, uint32_t semantic_id)
{
uint32_t ret = 1;
if (PRODUCT_GENERAL == get_product_id_from_semantic_id(semantic_id))
{
uint8_t vol;
int select_index = -1;
switch(get_function_id_from_semantic_id(semantic_id))
{
case VOLUME_UP: //增大音量
vol = vol_set(vol_get() + 1);
select_index = (vol == VOLUME_MAX) ? 1:0;
break;
case XXX_XXX:
/*此处根据语义ID添加处理代码*/
break;
/*自行添加case处理语义ID*/
/*省略部分代码*/
default:
ret = 0;
break;
}
/*省略部分代码*/
}
/*省略部分代码*/
}
5. SDK代码逻辑分析¶
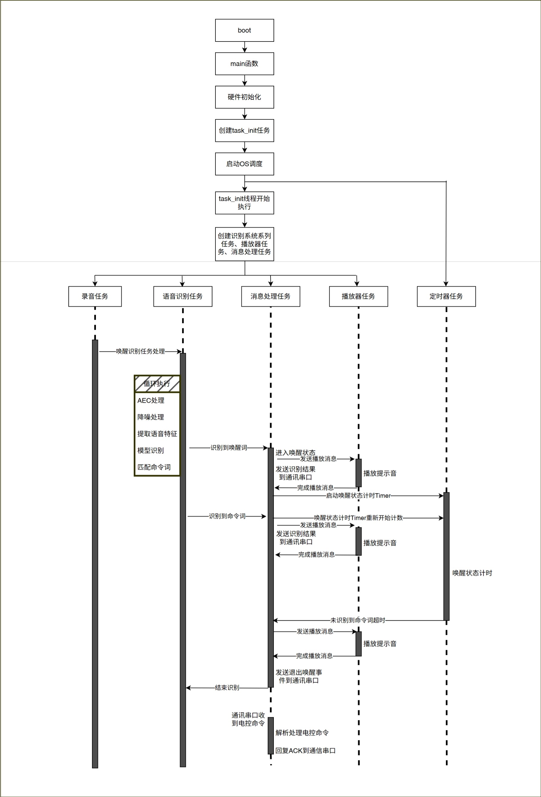
由于语音识别的系统的特定需要,因此SDK中程序已经包含了大量初始化工作,为了帮助用户更快的熟悉代码结构流程,现将程序启动流程和工作状态做以简单说明。

如上图所示,系统上电启动后进入main函数初始化相关硬件,然后创建一个vTaskCreate线程后启动FreeRTOS系统,vTaskCreate线程中会创建识别和播报的相关线程,之后系统进入sleep状态并采集语音输入。
当正确的语音输入给识别线程后,识别线程将通过消息队列的机制将消息发送到用户线程中进行处理,在SDK的用户线程中,已经完成了一部分操作比如播放对应的播报语音,切换系统状态,发送串口协议等工作,用户增加代码时一般只需在用户线程中增加代码,因此理解用户线程的中的消息处理机制就可以轻松扩展功能。
当外部通讯串口发送串口协议控制语音板时,将在通讯串口中断中解析串口协议,成功解析后将在中断中调用vmup_port_send_packet_rev_msg函数发送串口消息给用户线程,用户线程收到该消息后将在依次调用deal_userdef_msg>>userapp_deal_com_msg>>userapp_deal_cmd最终在此处同步或异步(大多数为同步执行,但播放播报词为异步请求)执行功能,完成后发回ACK到通讯串口。