SDK波特率校准功能¶
1、功能特点¶
- 只有SDK配置使用内部晶振时,波特率校准功能可选是否开启。
- 开启波特率校准,同时开启SDK自带的串口协议,上电会向通信客户端(以下称客户端)发送一条命令,通信客户端回复同样的命令,芯片在接收数据时检测波特率偏差,达到校准波特率的目的,SDK中自带的语音模块协议V1(一代协议)、V2(二代协议)均具备此功能。
- 波特率校准的协议命令可修改,可自定义。
- CI13LC支持此功能。
2、SDK配置及使用方法¶
2.1 开启内部RC功能¶
先参考文档 ☞《板级配置使用说明》修改板级配置文件。假如 user_config.h中配置的BOARD_CONFIG_FILE宏如下:
#define BOARD_CONFIG_FILE "CI-F1316XGS0XJ-V10.h"
先打开SDK\driver\boards\CI-F1316XGS0XJ-V10.h文件,修改使用内部晶振
#define USE_EXTERNAL_CRYSTAL_OSC 0 //是否使用外部晶振。0:不使用外部晶振时钟;1:使用外部晶振时钟;
2.2 开启波特率校准功能¶
在SDK\driver\boards\board.h中配置开启波特率校准功能
#define UART_BAUDRATE_CALIBRATE 1 //是否使能波特率校准功能
2.3 设置同步命令(SDK自带串口协议)¶
使用SDK自带的通信协议,已经实现了命令发送及接收相关功能,只需要在“命令词信息表”($SDK/projects/oflline_asr_sample/frimware/user_file/cmd_info/[60000]xxx.xls)中添加或修改,如下图:

SDK自带串口协议只会上电发送1次此命令,客户端在解析到此命令词ID时,需将原命令数据返回,不能做任何修改。 如果使用SDK自带串口协议,到此波特率校准功能已经配置完成。如果使用自定义串口协议,请继续往下看。
2.4 自定义串口协议相关修改¶
2.4.1 模块实始化¶
在自定义协议初始化时,开启波特率校准宏,参考SDK自带协议初始化串口,且从表格中读取发送同步命令。
cmd_handle_t cmd_handle = cmd_info_find_command_by_string("<baud_sync_req>");
baud_sync_req = cmd_info_get_command_id(cmd_handle);
ci_loginfo(CI_LOG_INFO, "baud_sync_req:%08x\n", baud_sync_req);
2.4.2 实现命令发送接口¶
调用下面的函数发送同步命令。同步命令的生成、发送和接收都是由串口协议模块完成的,所以可以灵活的自定义。可以设计好同步命令,并以常量的形式写在代码中。
void send_baudrate_sync_req(void);
2.4.3 接收到数据时调用波特率校准接口¶
波特率偏了,可能数据会收错,所以一般在收到错误数据时,进行波特率校准。
void baudrate_calibrate(UART_TypeDef *UARTx);
至此,波特波率校准功能配置完成。
3、波特率自适应的电控配合¶
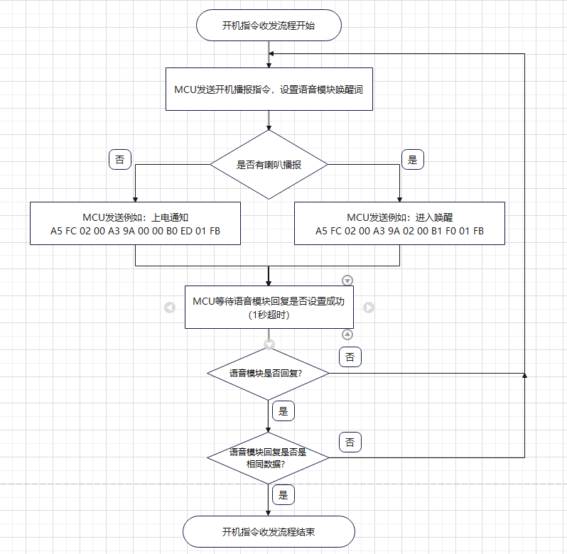
3.1、波特率自适应的流程图¶

3.2、如果产品的开机音根据电控确定,则上电时注意播放的流程如下框图¶
