CI-E0XGT03S模块数据手册¶
模块介绍¶
概述¶
CI-E0XGT03S 是由启英泰伦开发的智能语音AIOT模块。该模块核心使用了启英泰伦研发的新一代高性能神经网络智能语音芯片CI230X系列,在单芯片内集成了启英泰伦自研的脑神经网络处理器 BNPU V3 和 CPU 内核,以及 Wi-Fi 和 BLE 的 Combo 功能。系统主频可达220MHz,内置大容量 SRAM,集成 PMU 电源管理单元、双通道高性能低功耗 Audio Codec 和多路 UART、IIC、IIS、PWM、GPIO 等外围控制接口,片内集成了 PA/LNA/TRX Switch。
CI-E0XGT03S 模块支持标准的 IEEE 802.11 b/g/n 协议 及 BLE 5.1 无线通信协议,支持TCP/UDP HTTP/HTTPS/PING/MQTT等协议栈。仅需少量电阻电容等外围器件就可以实现各类智能语音离在线产品硬件方案,性价比极高。

CI230X系列芯片使用工业级设计标准,具有较高的环境可靠性,芯片工作温度范围在-40°C 到 +85°C 之间,符合 MSL3 级湿敏等级,符合 IEC 61000-4-2 的 4KV 接触放电试验标准,符合FCC 电磁兼容标准,符合 ROHS 和 REACH 环保标准。
CI230X系列芯片采用了启英泰伦的 3 代 BNPU 技术,能支持 DNN\TDNN\RNN 等神经网络及卷积运算,支持语音识别、声纹识别、语音增强、语音检测等功能,具备强劲的回声消除和环境噪声抑制能力,语音识别效果优于其它语音芯片。该芯片方案还支持汉语、英语、日语等多种全球语言,可广泛应用于家电、照明、玩具、可穿戴设备、工业、汽车等产品领域,实现语音交互及控制和各类智能语音方案应用。
CI230X系列芯片分为 CI2305 和 CI2306 两款芯片。这两款芯片引脚完全兼容,仅语音部分内置 Flash 容量不同:CI2305 内置 2MB Flash,CI2306 内置 4MB Flash;Wi-Fi部分内置 Flash 均为 2MB。CI2305 因 Flash 容量较小,仅支持离线语音识别加 IOT 连接的 AIOT 类型的应用,CI2306 可支持离在线语音识别,且支持更大容量神经网络模型和更多播报音,具备更好的降噪效果。
CI-E0XGT03S 模块分 CI-E05GT03S 和 CI-E06GT03S 两个型号。这两个型号引脚完全兼容,仅主芯片不同,CI-E05GT03S 使用 CI2305 芯片,CI-E06GT03S 使用 CI2306 芯片。选型表如下:
模块型号 |
主芯片 |
Flash 容量 |
应用 |
|---|---|---|---|
| CI-E05GT03S | CI2305 | 2MB(Wi-Fi)+2MB(语音) | AIOT |
| CI-E06GT03S | CI2306 | 2MB(Wi-Fi)+4MB(语音) | 离在线语音识别 |
特性¶
-
单芯片 IEEE 802.11 b/g/n Wi-Fi SOC 模块,支持 AIOT 及离在线应用。
-
内置 PA/LNA/TRX Switch。
-
支持 STA/AP/STA+AP模式。
-
内置协议栈:TCP/UDP/HTTP/HTTPS/PING/MQTT,TLS support for TCP/UDP。
-
支持 Bluetooth LE 5.1,速率支持 long range (125Kbps, 500Kbps) 及高传输速率 (2Mbps)。
-
采用硬件 BNPU 进行神经网络运算,BNPU 升级为 V3 版本,增强 AI 语音处理功能,能支持 DNN\TDNN\RNN 等神经网络及卷积运算,支持语音识别、声纹识别、语音增强、语音检测等功能。
-
内置 32 位高性能 CPU,最高支持 220MHz 运行频率, 32-bit 单周期乘法器,支持 DSP 扩展加速。
-
内置大容量 SRAM, 内置 512bit eFuse, 内置 4/6MB Flash。
-
内置高性能低功耗 Audio Codec 模块,支持双路 ADC 采样和单路 DAC播放;支持 Automatic Level Control (ALC)功能; 支持 8kHz/16kHz/24kHz/32kHz/44.1kHz/48kHz 采样率; 支持一路 IIS 音频扩展通路;支持 PDM 接口,可对接单个或两个数字 MEMS 麦克风。
-
内置多个高性能 LDO,外围仅需一个电源器件即可工作, 支持 5V 供电直接输入,供电范围最小支持 3.6V 输入,最大支持 5.5V 输入。
-
内置 AES-128/AES-192/AES-256 硬件加解密,内置真随机数发生器。
-
支持 1 路 12bit SAR ADC 输入通道,采样频率可达 1MHz。
-
语音部分支持 2 路 UART 接口,最高可支持 3M 波特率;支持 1 路 IIC 接口,可以外接 IIC 器件进行扩展;支持 6 路 PWM 接口,灯控和电机类应用方便直接驱动;内置 4 组 32-bit timer;内置 1 组独立看门狗(IWDG); 内置 1 组窗口看门狗(WWDG)。Wi-Fi部分支持 2 路 UART 接口、支持 1 路 IIC 接口、支持 1 路 SPI 接口,管脚可配置。
-
支持 28 个高速 GPIO ,可配置中断功能;部分 GPIO 支持宽压 5V 电平信号直接通信,无需外接电平转换。
-
提供完整软件开发包、应用方案示例和语音开发平台在线制作固件等功能,详情请访问:☞启英泰伦语音AI平台
-
支持 UART 升级和固件保护。
-
良好 EMC 设计,支持 FCC 标准,内部 ESD 增强设计,可通过4KV接触放电试验。
-
采用环保材料,支持通过 ROHS 和 REACH 测试。
-
模组体积小巧,封装形式:SMD-42,尺寸为长25.5mm,宽18mm,高3.1mm(含屏蔽罩)。
-
环境工作温度:-40℃ 到 85℃。
主要参数¶
| 模块型号 | CI-E0XGT03S |
|---|---|
| 封装 | SMD-42 |
| 尺寸 | 25.5*18*3.1mm(尺寸公差 ±0.2) |
| 天线 | 板载PCB天线 |
| 频段范围 | 2412 ~ 2484 Mhz |
供电范围 |
5V:供电电压 3.6 ~ 5.5V,供电电流 ≥ 500mA 3.3V:供电电压 2.6 ~ 3.6V,供电电流 ≥ 1A |
| 支持接口 | UART、GPIO、ADC、PWM、I2C、I2S、PDM、MIC、HPOUT、SPI |
GPIO数量 |
28个GPIO: PE0、PE1、PE2、PE3、PE4、PE6、PE7、PE9、PA2、PA3、PA4、PA5、PA6、PA7、PB0、PB1、PB2、PB3、PB4、PB5、PB6、PF3、PF4、PF5、PF6、PF7、PF8、PF9 |
| 串口速率 | 最大支持3000000 bps,默认921600 bps |
| 蓝牙 | BLE 5.1 |
| 安全加密 | WEP/WPA-PSK/WPA2-PSK |
Flash |
CI-E05GT03S:4MB CI-E06GT03S:6MB |
| 工作温度 | -40℃ ~ 85℃ |
| 存储环境 | -40℃ ~ 100℃,≤ 5% RH |
电气参数¶
电气特性¶
| 符号 | 参数 | 最小值 | 典型值 | 最大值 | 单位 |
|---|---|---|---|---|---|
| 5V_IN | PMU 输入管脚电压 一般为 5V |
3.6 | 5 | 5.5 | V |
| VDD33 | Wi-Fi 供电电压 | 2.6 | 3.3 | 3.6 | V |
| VIH | 输入高电压 3.0V ≤ VDD33 ≤ 3.6V |
VDD33-0.6 | / | VDD33+0.3 | V |
| VIL | 输入低电压 3.0V ≤ VDD33 ≤ 3.6V |
/ | / | 0.6 | V |
| VOL | 输出低电压 @IOL = 12mA | / | / | 0.4 | V |
| VOH | 输出高电压 @IOL =20mA | VDD33-0.5 | VDD33 | VDD33+0.3 | V |
| I3.3V | 模块3.3V电源工作电流 | 90 | / | 500 | mA |
| I5V | 模块5V电源工作电流 | 55 | / | 250 | mA |
Wi-Fi特性¶
支持频段¶
Parameter |
Min |
Typ |
Max |
Unit |
|---|---|---|---|---|
| Receive frequency rang 2.4Ghz | 2412 | / | 2484 | Mhz |
接收特性¶
| Parameter | Condition | Min | Typ | Max | Unit |
|---|---|---|---|---|---|
| Sensitivity | |||||
| 11b,1M | FER < 8%,1024 bytes | / | -94 | / | dBm |
| 11b,11M | FER < 8%,1024 bytes | / | -87 | / | dBm |
| 11g,6M | FER < 10%,1024 bytes | / | -90 | / | dBm |
| 11g,54M | FER < 10%,1024 bytes | / | -74 | / | dBm |
| 11n,MCS0 | FER < 10%,1024 bytes | / | -90 | / | dBm |
| 11n,MCS7 | FER < 10%,1024 bytes | / | -71 | / | dBm |
| Maximum input level | |||||
| 11b | FER < 8%,1024 bytes |
/ | 4 | / | dBm |
| 11g | FER < 10%,1024 bytes |
/ | -10 | / | dBm |
| 11n | FER < 10%,1024 bytes |
/ | -10 | / | dBm |
| power consumption | |||||
| 11b | / |
/ | 80 | / | mA |
| 11g | / |
/ | 82 | / | mA |
| 11n | / |
/ | 82 | / | mA |
备注
以上功耗数据为VDD33为3.3V时测得电流。
发射特性¶
| Parameter | Condition | Min | Typ | Max | Unit |
|---|---|---|---|---|---|
| Output power | |||||
| 11b,1M DSSS | Maximum Burst power | / | 18 | / | dBm |
| 11g,54M OFDM | Maximum Burst power | / | 16 | / | dBm |
| 11n,MCS7 | Maximum Burst power | / | 14 | / | dBm |
| Power consumption | |||||
| 11b | 100% Duty Cycle @ 17dBm |
/ | 320 | / | mA |
| 11g | 100% Duty Cycle @ 14dBm |
/ | 290 | / | mA |
| 11n | 100% Duty Cycle @ 13dBm |
/ | 270 | / | mA |
备注
以上功耗数据为VDD33为3.3V时测得电流。
模块规格¶
外观尺寸¶

如图2所示,用户可根据此尺寸设计结构,单位mm。
接口定义¶

模块全部对外引脚的功能描述如表7所示:
管脚号 |
管脚 名称 |
类型 |
IO 5V 耐压 |
上电默 认状态 |
管脚复用 功能描述 |
|---|---|---|---|---|---|
| 1 | GND | P | - | - | GND |
| 2 | RSTn | I | - | - | 复位引脚 |
| 3 | PE0 | IO | - | IN,PU | 1.GPIO PE0 2.FULLMUX0 3.EXT_INT0 |
| 4 | PE1 | IO | - | IN,PU | 1.GPIO PE1 2.FULLMUX1 3.EXT_INT1 |
| 5 | PE2 | IO | - | IN,PU | 1.GPIO PE2 2.WIFI firmware download TX 3.FULLMUX2 4.EXT_INT2 |
| 6 | PE3 | IO | - | IN,PU | 1.GPIO PE3 2.WIFI firmware download RX 3.FULLMUX3 4.EXT_INT3 |
| 7 | PE4 | IO | - | IN,PD | 1.GPIO PE4 2.FULLMUX4 |
| 8 | PE6 | IO | - | IN,PD | 1.GPIO PE6 2.FULLMUX6 3.EXT_INT5 |
| 9 | PE7 | IO | - | IN,PD | 1.GPIO PE7 2.FULLMUX7 3.EXT_INT6 |
| 10 | PE9 | IO | - | IN,PU | 1.GPIO PE9 2.WIFI BOOTMODE1 3.FULLMUX9 |
| 11 | AIN2 | IO | - | IN,T+U | 1.GPIO PC4(上电默认状态) 2.IIC_SCL 3.PWM0 4.PDM_CLK 5.SAR ADC input channel 2 |
| 12 | MICL+ | I | - | - | Left Microphone P input |
| 13 | MICL- | I | - | - | Left Microphone N input |
| 14 | MICR- | I | - | - | Right Microphone N input |
| 15 | MICR+ | I | - | - | Right Microphone P input |
| 16 | HPOUTL- | O | - | - | DAC output |
| 17 | AGND | P | - | - | Analog ground |
| 18 | 5V_IN | P | - | - | 5V 电源输入,外接 4.7uf 和 0.1uF 电容 |
| 19 | GND | P | - | - | GND |
| 20 | VDD33 | P | - | - | 3.3V 电源输入,外接 4.7uf 和 0.1uF 电容 |
| 21 | PA2 | IO | √ | IN,T+D | 1.GPIO PA2(上电默认状态) 2.IIS_SDI 3.IIC_SDA 4.PWM0 |
| 22 | PA3 | IO | √ | IN,T+D | 1.GPIO PA3(上电默认状态) 2.IIS_LRCLK 3.IIC_SCL 4.PWM1 |
| 23 | PA4 | IO | √ | IN,T+U | 1.GPIO PA4(上电默认状态)/PG_EN(根据上电时电平状态判断是否进行编程,高电平时启动编程功能) 2.IIS_SDO 3.PWM2 |
| 24 | PA5 | IO | √ | IN,T+D | 1.GPIO PA5(上电默认状态) 2.IIS_SCLK 3.PDM_DAT 4.UART2_TX 5.PWM3 |
| 25 | PA6 | IO | √ | IN,T+D | 1.GPIO PA6(上电默认状态) 2.IIS_MCLK 3.PDM_CLK 4.UART2_RX 5.PWM4 |
| 26 | PA7 | IO | √ | IN,T+D | 1.GPIO PA7(上电默认状态) 2.PWM0 3.EXT_INT[0] |
| 27 | GND | P | - | - | GND |
| 28 | PB0 | IO | √ | IN,T+D | 1.GPIO PB0(上电默认状态) 2.PWM1 3.EXT_INT[1] |
| 29 | PB1 | IO | √ | IN,T+D | 1.GPIO PB1(上电默认状态) 2.PWM2 3.UART2_TX |
| 30 | PB2 | IO | √ | IN,T+D | 1.GPIO PB2(上电默认状态) 2.PWM3 3.UART2_RX |
| 31 | PB3 | IO | √ | IN,T+D | 1.GPIO PB3(上电默认状态) 2.PWM4 3.IIC_SDA |
| 32 | PB4 | IO | √ | IN,T+D | 1.GPIO PB4(上电默认状态) 2.PWM5 3.IIC_SCL |
| 33 | PB5 | IO | √ | IN,T+U | 1.GPIO PB5(上电默认状态) 2.UART0_TX 3.IIC_SDA 4.PWM1 |
| 34 | PB6 | IO | √ | IN,T+U | 1.GPIO PB5(上电默认状态) 2.UART0_RX 3.IIC_SCL 4.PWM2 |
| 35 | PF3 | IO | - | IN,PD | 1.GPIO PF3 2.FULLMUX13 |
| 36 | PF4 | IO | - | IN,PU | 1.GPIO PF4 2.FULLMUX14 |
| 37 | PF5 | IO | - | IN,PU | 1.GPIO PF5 2.FULLMUX15 |
| 38 | PF6 | IO | - | IN,PU | 1.GPIO PF6 2.FULLMUX16 |
| 39 | PF7 | IO | - | IN,PU | 1.GPIO PF7 2.FULLMUX17 |
| 40 | PF8 | IO | - | IN,PU | 1.GPIO PF8 2.FULLMUX18 |
| 41 | PF9 | IO | - | IN,PU | 1.GPIO PF9 2.FULLMUX19 3.EXT_INT7 |
| 42 | GND | P | - | - | GND |
备注
Note1:所有 IO 支持驱动能力可配,上下拉电阻可配。
Note2:所有有复用功能引脚的第 1 功能,为上电时该引脚的默认配置功能。
Note3:模块上电时检测到 PB5/PB6 上有升级信号,即可自动进入升级模式。
Note4:模块封装底部有散热焊盘,应用设计时该焊盘需接地。
Note5:所有的 FULLMUX 脚都能配置为 I2C,SPI,UART。
上表中的一些符号的说明如下:
I input
O output
IO bidirectional
P power or ground
T+D tristate plus pull-down
T+U tristate plus pull-up
OUT power-on defaults to output mode
模块原理图¶

电路设计参考¶
电源¶
- 模块 VIN_5V 为语音 5V 供电输入脚,纹波要求 < 100mV。5V 为典型供电电压,输入超过 5.5V 电压有概率损坏模块。模块播音状态下 5V 最大电流能达到 250mA(含外部 4Ω/3W 喇叭),按照两倍余量原则上需要为模块提供一组驱动能力为 500mA 的电源供电。同时,须并联一颗 TVS 至模块 VIN_5V 脚,推荐型号为SMF6.0A,与模块内部4.7R 0805封装电阻组成浪涌防护电路。
- 模块 VDD33 为 Wi-Fi 3.3V 供电输入脚,需单独供电。推荐采用 DCDC 供电,如 RY3408 DCDC 芯片,用户也可以按照方案的要求自行选择 DCDC 芯 片。DCDC 芯片电流驱动能力须 > 1A。
- 若有 FCC/CE 等EMI认证测试要求,VIN_5V 及 VDD33 建议预留 100pF 接地电容,靠近模块管脚放置。
- 若输入电源纹波较大,则须增加电解电容等其他纹波改善措施。
- 电源及地线走线尽量宽,建议 > 15mil。

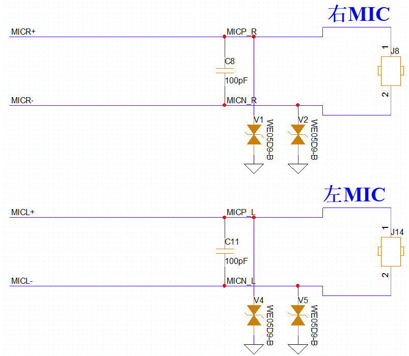
麦克风¶
- 模块支持单麦或双麦输入。
- 模块内部集成了耦合电容,外部电路不再需要。
- 模块内部已经将MICBIAS接至MICL+/MICR+上,外部不需要单独给麦克风供电。
- MIC 输入端口处需放置 ESD 器件,以保证 ESD 性能。
- 若有 FCC/CE 等EMI认证测试要求,MIC 信号线路需预留 100pF 接地电容。
- ESD 靠近输入插座放置,走线先经过 ESD 再经过接地电容。
- 若 ESD 到信号端有走线,走线宽度至少 20mil。
- ESD 与 DGND 连接处,需要 3 个以上接地过孔加强接地。
- MIC 信号线走线尽量短,在同一层走线,禁止换层。
- 其他信号线走线应远离 MIC 走线。
- MIC 走线两边包 AGND,线路区域的下方覆AGND网络铜。
- MIC 输入插座处需根据电路连接关系标注左右通道丝印和各通道输入正负端丝印,且需要有防止正负插反的措施。

功放¶
- 根据应用方案的需求确定功放芯片的型号(数字或者模拟),并按照对应的设计参考电路进行设计。
- 本参考设计采用 AB 类模拟功放,实际应用方案请根据方案的 ESD 性能要求确定保留或者取消 ESD 器件。
- MUTE 线路是否需要放置上拉/下拉电阻,以功放静音状态的定义为准(如功放定义为低电平静音,则需要放置下拉电阻)。
- 本参考设计推荐用 PA4 为静音控制,内置上拉电阻,若功放定义为高电平静音,则无需再另行放置上拉电阻。
- 本参考设计推荐 AGND 和 HPOUTL 引脚要以差分走线的方式连接到功放,避免音频被干扰而产生异响。

AEC¶
模块支持单麦 + AEC 应用以及双麦 + AEC 应用,两者区别如下:
- 单麦 + AEC 方案:麦克风接左声道,需要把功放输出信号 SPKL+ 或 SPKL- 经分压电路分压后回传给 MICR+,MICR-接AGND。

- 双麦 + AEC 方案:麦克风接左声道和右声道,需要把功放输出信号 SPKL+ 和 SPKL- 经分压电路分压后,给外部 ADC 电路,经 ADC 转换后,回传给模块I2S接口。

- ADC 芯片(ES7243E)尽量靠近模块放置。
- ADC 芯片(ES7243E)下方的接地焊盘上的打 2 * 2 的过孔,保证良好接地。
- I2S 走线尽量短,尽量避开干扰信号,建议 I2S 信号线整体包地。
- ADC 芯片(ES7243E)的 AGND 和 DGND 网络在芯片底部 B 面或芯片附近单点连接。
UART¶
语音串口¶
- 模块语音部分预留 2 个高速串口:UART0 和 UART2。UART0 默认为语音固件下载串口;UART2为与其他系统连接的通讯串口或日志打印串口。
- 若有 FCC/CE 等EMI认证测试要求,UART 线路上需预留 100pF 的接地电容和 100Ω 的串联电阻。
- 若有 ESD/EFT 性能测试要求,UART 线路上需预留 ESD 器件。用 UART0 做通讯时,TVS 结电容须 < 25 pF,才满足升级要求;用 UART2 做通讯时,波特率在 9600 时,要求 TVS 结电容 < 400pF;波特率在921600时,要求TVS 结电容 < 50pF。
- 若 UART 需对接 5V 电平通讯系统,则 UART 线路上需放置 5V 上拉电阻,且软件设置为开漏模式。

Wi-Fi串口¶
- PE2、PE3 为 Wi-Fi 固件下载串口,不可更换;PF4、PF5 为 Wi-Fi Log 日志打印串口,可以通过软件配置到其他 FULLMUX 脚。
模块串口功能描述如表8所示:
| 串口 | IO 5V 耐压 | 功能说明 |
|---|---|---|
| UART0 | √ | 语音固件下载,默认波特率 2000000 语音 Log 日志打印,默认波特率 921600 |
| UART2 | √ | 与其他系统通讯或日志打印 |
| PE2、PE3 | × | Wi-Fi 固件下载,默认波特率 2000000 |
| PF4、PF5 | × | Wi-Fi Log 日志打印,默认波特率 921600 |
升级使能电路¶
- PA4 为语音固件升级使能检测脚:高电平进入升级模式;低电平进入正常启动模式。内置上拉电阻,默认上电先检测升级。

-
测试点 TP12、TP13 放 PCB BOTTOM层,用于自动化升级功能。
-
PE9 为 Wi-Fi 固件升级使能检测脚:低电平进入升级模式;高电平进入正常启动模式。内置上拉电阻,默认上电正常启动。
- 模块升级使能功能描述如表9所示:
| 使能脚 | 配置 | 说明 | |
|---|---|---|---|
| PA4 |
R6 | R16 | |
| NC | NC | 默认上电检测时先检测升级信号,启动时间约850ms,适用于对启动时间要求不高的应用方案。 |
|
| 2.2K | 2.2K | 默认上电即进入正常启动模式,启动时间约350ms,适用于有快速启动需求的应用方案。 若产线有固件烧写需求,可短接 TP12 和 TP13,已实现上电先检测升级信号并烧写固件。 |
|
| PE9 |
0 | Wi-Fi 固件升级使能检测脚:低电平进入升级模式. |
|
| 1 | Wi-Fi 固件升级使能检测脚:高电平进入正常启动模式。 内置上拉电阻,默认上电正常启动。 |
||
模块封装设计尺寸¶
- 推荐依照下图来设计PCB封装,单位mm,设计焊盘时不能加大焊盘或者内缩焊盘,避免导致短路而影响模块使用。

模块布局要求¶
- 模块装配时,天线区域应尽量远离金属器件,远离强干扰器件,避免影响天线性能。
- 模块装配时,天线区域应尽量远离音频器件,如音频功放,避免导致音频噪音。
- 模块在主板上建议按照以下两种方式安装。
- 方案一,模块放置在靠近主板边沿位置,模块的天线区域(包含模块上的整个天线净空区)必须完全超出主板PCB的金属区之外。模块天线区域伸出主板至少 6mm。优选位置为天线馈点位置靠近主板转角。
- 方案二,模块天线区域未伸出主板,天线周围对应区域主板挖空处理。左右两边至少挖空 15mm 以上。

模块应用¶
模块上电及启动¶
模块内部已集成最小系统,使用该模块时,只需接上喇叭和麦克风,接通 5V 和 3.3V 电源,模块即会自动启动。上电正常喇叭会播报提示音频,并且 UART0 口会有打印信息出现,用户可以将 UART0 用 USB 串口调试助手等工具接到电脑上,在电脑中的串口调试软件中看到打印信息后表明模块启动成功。
需要注意的是,UART0 为语音固件下载串口以及语音 Log 日志打印串口;PE2、PE3 为 Wi-Fi 固件下载串口,PF4、PF5 为 Wi-Fi Log 日志打印串口。

固件烧录¶
烧录前准备工作¶
用户要烧录模块前,需要准备以下物品:
- 待烧录的模块
- USB转串口工具
- 固件烧录工具(pack_update_tool.exe)
- 固件信息(*.bin格式的文件)
- 2.0mm间距麦克风
- 2.5mm间距喇叭
- 杜邦线若干

硬件连接并烧录¶
使用 USB TYPE-C 转接线连接模块和电脑。如果没有下图底板,则需要 USB 转串口工具,如上图的 USB 转串口工具所示,在烧录前需要先将 USB 转串口的电源、地、串口收发引脚分别和模块对应的引脚连接起来,注意 USB转串口的 RXD 和 TXD 分别对应模块的 UART0_TX 和 UART0_RX、PE3 和 PE2。
模块烧录的接线图如下图所示:

语音固件烧录¶
- 用跳线帽短路 语音下载串口跳线 处的排针。
- 打开固件烧录工具,选择 语音固件烧录 标签,根据芯片选择对应的型号,点击固件升级按钮,选择制作好的固件文件,并找到对应的电脑分配给USB转串口工具的串口端口号。准备工作就绪后,打开电源开关自动进入编程模式(PA4内部上拉),开始下载固件,下载完成后,进度条显示 100%。
- 如果遇到USB转串口工具在电脑上无法识别,请在电脑装上相应的驱动。

Wi-Fi 固件烧录¶
- 用跳线帽短路 Wi-Fi下载串口跳线 处的排针。
- 打开固件烧录工具,选择 WIFI固件烧录 标签,在 编辑 菜单内设置下载模式、固件文件、波特率后确认。并找到对应的电脑分配给USB转串口工具的串口端口号。
- 按下 BOOT 按键,并保持。(拉低 PE9)
- 打开电源开关,点击 开始下载 按钮,进入Wi-Fi 固件下载模式,下载完成后,进度条显示 100%。
- 如果遇到USB转串口工具在电脑上无法识别,请在电脑装上相应的驱动。

模块测试¶
语音功能测试¶
固件烧录成功后,建议对模块进行功能测试,以验证烧录固件是否成功。功能测试时给待测模块插上麦克风以及喇叭,通电观察是否能正常上电播报,同时用唤醒词和命令词测试是否能正常唤醒和识别,如果均能正常工作,则模块功能正常,烧录成功;否则,烧录失败,需进一步探其原因。
使用中可能出现的问题和解决方法¶
本章节列举了一些模块使用中可能遇到的问题和对应的解决方法。
1.模块不能烧录并更新固件,请检查以下操作点:
- 模块上电前是否已拉高 PA4 管脚,是否已拉低 PE9 管脚。
- 串口管脚是否接对,TX 和RX 是否有接反,电脑端USB转串口工具驱动是否正常,PC端烧录工具是否选择了正确的串口号。
- 如以上两点检查无误后,模块还不能烧录,需要使用万用表测量模块供电电压 5V、3.3V,1.1V 是否正确,用示波器测量晶体是否起振。各个硬件测量点参考下图,如果发现有电压或晶体出问题,考虑为模块硬件故障,请更换模块或针对模块硬件进行维修。如上述检查均无问题,请联系我司技术支持人员获取帮助。

2.模块烧录完成,上电后无播报,请检查以下操作点:
- 确认烧录固件是否与板子匹配。
- 确认喇叭正确接好,供电正常。
- 检查功放静音脚电平,确认功放静音脚状态是否和功放静音定义匹配。
- 采用示波器测量主芯片的语音输出测试点。无输出需检查请固件是否正确,有输出需检查模块上的功放器件是否焊接出现异常,如果功放有异常可更换后再测试。测量点如下图。如上述检查均无问题,请联系我司技术支持人员获取帮助。

3.模块烧录完成,上电后有播报但是不识别命令词,请检查以下操作点:
- 检查麦克风和插口的连接是否完好。
- 检查麦克风正负极方向是否与模块板上标示一致,有没有插反。
- 使用万用表测量模块对应的麦克风管脚电压是否正常,通常MICL+/MICR+为 2.2V 左右,MICL-/MICR-为 0.6V 左右。使用示波器测量麦克风输入管脚是否有输入语音波形(示波器每格电压调整为100mv档位),若信号正常需考虑固件是否正确,若信号异常需观察板子硬件是否有物理损伤。测量点如下图。如上述检查均无问题,请联系我司技术支持人员获取帮助。

其它应用注意事项¶
-
因为 CI230X系列芯片 ESD 等级较高并且模块设计为方便用户扩展,所以模块上未预留 ESD 器件,对于 ESD 很高要求的产品可以根据实际应用场景评估添加 ESD 器件。在对应底板连接器位置请预留 ESD 防护器件,保障产品的质量可靠性。建议用户在检验、焊接生产过程中佩戴防静电手环或防静电手套、指套。
-
以下网络需要加测试点,放置在主板 PCB BOTTOM 层,以便用于量产自动化测试:VIN_5V、VDD33、GND、TX0、RX0、TX2、RX2、MIC+、MIC-、SPK+、SPK-、PG_EN等。
-
主板与模块 BOTTOM 面的 RF 测试点对应位置,可以挖空处理,以便用于射频测试。
-
通讯接口部分可以串联一个小电阻,如22R。
-
使用推荐封装设计 PCB,避免锡量过多或过少导致焊接不良。
-
使用时注意麦克风、喇叭、电源,串口不能接错。
-
注意防止背面测试点短路。
-
注意防止手直接接触背面测试点,避免引入静电,损伤芯片。
-
注意本模块须 5V 和 3.3V 同时供电,语音功能和 Wi-Fi 功能才能正常工作。
-
用户可采用USB转串口工具对开发的软件进行调试,调试时需在SDK软件中相应位置加上串口打印命令,编译后生成固件并烧录,从而进行调试验证。
-
此模块板的所有 IO 为典型的 3.3V 电平,同时部分 IO 也支持 5V 耐压。
-
模块底板或上位机主板设计时,模块5V电源输入处需放置容值不小于100uF的电容;麦克风走线尽量短,走线要注意屏蔽;SPK走线尽量短而粗,走线区域不得有其它走线跨跃。
-
控制底板翘曲程度不大于0.5%,防止模块焊接不良。
生产指南、存储和包装订购信息¶
生产存储指南¶
1.启英泰伦邮票孔封装模块必须采用SMT贴片机器贴片,并且拆开包装后须于24小时内完成贴片,否则要重新抽真空包装。
2.启英泰伦邮票孔封装模块存储条件如下:
-
包装袋储存在 < 40 °C/90%RH 的非冷凝大气环境中。
-
真空防潮袋内置有湿度指示卡如下图:

3.启英泰伦出厂的模块需要烘烤,湿度指示卡及烘烤的几种情况如下所述:
-
拆封时如果湿度指示卡读值 30%、40%、50% 色环均为蓝色,需要对模块进行持续烘烤 2 小时。
-
拆封时如果湿度指示卡读取到 30% 色环变为粉色,需要对模块进行持续烘烤 4 小时。
-
拆封时如果湿度指示卡读取到 30%、40% 色环变为粉色,需要对模块进行持续烘烤 6 小时。
-
拆封时如果湿度指示卡读取到 30%、40%、50% 色环变为粉色,需要对模块进行持续烘烤 12 小时。
4.烘烤参数如下:
-
烘烤温度:125±5℃
-
报警温度设定:130℃
-
自然条件下冷却 <36℃ 后,即可进行SMT贴片
-
干燥次数:1 次
-
若烘烤后超过 12 小时没有焊接,请再次进行烘烤
5.如果拆封时间超过 3 个月,禁止使用 SMT 工艺焊接此批次模块,因为此 PCB 为沉金工艺,超过3个月后焊盘氧化严重,SMT贴片时极有可能导致虚焊、漏焊。
6.SMT贴片前,请对模块进行 ESD(静电放电、静电释放)保护。操作过程请佩戴静电手套和静电手环。
7.为了确保回流焊合格率,贴片请全部产品进行目测、AOI 检测,以确保炉温控制、器件吸附方式、摆放方式的正确。
推荐炉温曲线¶

包装订购信息¶
| 产品型号 | 包装方式 | 每个托盘装模块数量 | 每包装模块数量 | 每箱装模块数量 |
|---|---|---|---|---|
| CI-E05GT03S | 托盘+静电袋+纸箱 | 50pcs | 10 个托盘共 500pcs | 5 袋共 2500pcs |
| CI-E06GT03S | 托盘+静电袋+纸箱 | 50pcs | 10 个托盘共 500pcs | 5 袋共 2500pcs |
采购和技术支持¶
用户如果要采购我司产品样品,请点击 ☞样品购买 。
如果您想获取技术支持,请登录☞启英泰伦语音AI平台 。