SDK波特率校准功能¶
1、功能特点¶
- 只有SDK配置使用内部晶振时,波特率校准功能可选择开启,用于预防内部晶振可能出现的 频偏(频率偏差,ppm)现象。
- 开启波特率校准,同时开启SDK自带的串口协议,会定期向通信的客户端(以下称客户端)发送一条命令,通信客户端在超时时间内回复同样的命令,达到实时校准波特率的目的。SDK中自带的语音模块协议V1(一代协议)、V2(二代协议)均具备此功能。
- 波特率校准频次间隔时间可配置,等待回复的超时时间也可配置。
- 波特率校准的协议命令可修改,可自定义。
- 3代SDK V1.5.7及以上才支持此功能。
2、SDK配置及使用方法¶
2.1 开启内部RC功能¶
在“user_config.h”中配置使用内部RC
#define USE_EXTERNAL_CRYSTAL_OSC 0 //0: 使用内部RC,1、使用外部晶振
2.2 开启波特率校准功能¶
在“user_config.h”中配置开启波特率校准功能、发送间隔时间、接收回复的最长等待时间
#define UART_BAUDRATE_CALIBRATE 1 //是否使能波特率校准功能
#define BAUDRATE_SYNC_PERIOD 180000 // 波特率同步周期,单位毫秒(发送间隔时间)
#define BAUD_CALIBRATE_MAX_WAIT_TIME 400 // 等待反馈包的超时时间,单位毫秒(接收回复时间)
注解:上述配置,表示每隔180000毫秒(180秒),就会向通信客户端发送一次波特率校准的命令,通信客户端需在400毫秒内回复,超时则校准失败。
注意:按上述配置时,客户端若想收到完全正确的上电通知协议,请务必在400毫秒内回复校准反馈包。等待反馈包的时间尽量小于400ms,因为每次会发起多次校准请求,以免校准时间过长。
2.3 设置同步命令(SDK自带串口协议)¶
如果使用SDK自带的通信协议,已经实现了命令发送及接收相关功能,只需要在“命令词信息表”($SDK/projects/oflline_asr_sample/frimware/user_file/cmd_info/[60000]xxx.xls)中添加或修改,如下图:

SDK自带串口协议会以语音识别结果命令发送此命令,做为波特率同步命令,客户端在解析到此命令词ID时,需将原命令数据返回,不能做任何修改。 如果使用SDK自带串口协议,到此波特率校准功能已经配置完成。如果使用自定义串口协议,请继续往下看。
2.4 自定义串口协议相关修改¶
2.4.1 模块实始化¶
在自定义协议初始化时,需要调用波特率校准模块实始化函数:
//UARTx: 串口号。
//baudrate: 默认波特率。
//send_sync_req_func: 同步命令发送回调函数针,波特率校准模块通过调用此函数指针发送同步命令。
void baudrate_calibrate_init(UART_TypeDef *UARTx, uint32_t baudrate, send_sync_req_func_t send_sync_req_func);
2.4.2 实现同步命令发送接口¶
实现同步命令发送接口,以做为“baudrate_calibrate_init”函数的最后一个参数传递给波特率校准模块。波特率校准模块通过调用此函数指针发送同步命令。 因为同步命令的生成、发送和接收都是由串口协议模块完成的,所以可以灵活的自定义。可以设计好同步命令,并以常量的形式写在代码中。
2.4.3 在接收命令处理逻辑中添加同步命令处理¶
在做波特率校准时,还是需要串口协议模块来接收同步命令。当接收到波特率同步命令时,通过调用接口来通知波特率校准模块:
void baudrate_calibrate_set_ack();
至此,波特波率校准功能配置完成。
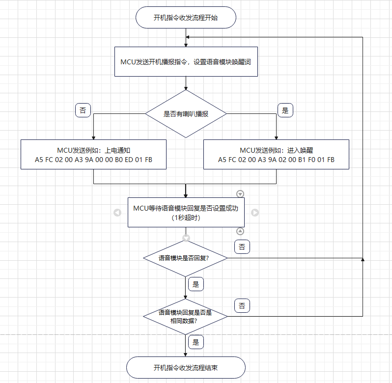
3、波特率自适应的电控配合¶
3.1、波特率自适应的流程图¶

3.2、如果产品的开机音根据电控确定,则上电时注意播放的流程如下框图¶
