时钟配置¶
1、简介¶
本文围绕芯片的主频配置、内部晶振和外部晶振的选择,每个外围设备接口的分频如何修改,IIS时钟配置展开说明。
2、主频配置¶
- CI13XX系列芯片的主频最大支持240M,如需修改主频,先找到文件(CI13XX_SDK\driver\ci130x_chip_driver\inc\ci130x_scu.h)
#define MAIN_FREQUENCY 240000000 //主频宏定义
- 或者直接调用接口配置主频
#include "ci130x_dpmu.h"
uint32_t src_frequency = 12288000 //通常为12.288M
uint32_t main_frequency = 240000000 //主频最大支持240M
dpmu_pll_config(src_frequency, main_frequency); //根据晶振时钟配置需要的主频
注意
- 使用外部晶振时,主频最大可以用240M。使用内部晶振时,建议主频最大使用220M。
3、晶振选择¶
- 如果模组外挂了晶振,可以配置选择外部晶振,否则选择内部晶振,作为系统工作频率时钟源。如需修改,找到文件(CI13XX_SDK\projects\offline_asr_alg_pro_sample\src\user_config.h)
#define USE_EXTERNAL_CRYSTAL_OSC 1 //0:使用内部RC作为时钟源。1:使用外部晶振作为时钟源。
- 或者直接调用接口配置晶振选择
#include "ci130x_dpmu.h"
dpmu_set_src_source(DPMU_SRC_USE_OUTSIDE_OSC); //使用外部晶振作为时钟源。
dpmu_set_src_source(DPMU_SRC_USE_INNER_RC); //使用内部RC作为时钟源
4、外设系统时钟频率配置¶
- 先明确几个概念:
- AHB:Advanced High performance Bus,高级高性能总线,这是一种系统总线。主要用于高性能模块如CPU、DMA、UART等之间的连接
- APB:是Advanced Peripheral Bus的缩写,这是一种外围总线。主要用于低频率的周围外设之间的连接,例如IIC、GPIO、PWM等
-
IPCORE_CLK:系统主频
-
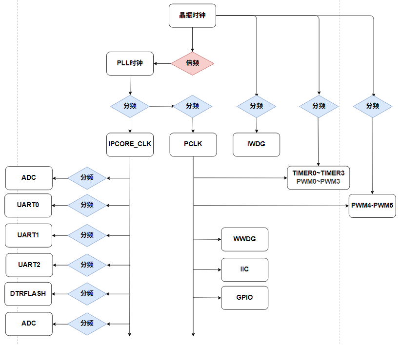
下图为时钟分频图,简易说明系统时钟和各外设时钟分频关系。
- 晶振时钟通常为12.288 MHz
- 晶振时钟经过倍频后得到PLL时钟。
- PLL时钟经过一级分频可得到IPCORE_CLK主频,主频最大支持240M。
- PLL时钟经过两级分频可得到PCLK。

图1 时钟分频图
- 有些外设基于IPCORE_CLK分频,有些外设基于PCLK分频,有些外设也能基于晶振时钟分频,下面会以表格的形式详细说明。
| 外围设备接口 | 描述 | 时钟来源 | 分频参数宽度 | 芯片默认分频值 |
|---|---|---|---|---|
| IPCORE_CLK | 提供给高速总线AHB的时钟,也是主频 | 来源于PLL时钟 | 6bit宽度(值可选 0 ~ 63) | 0(1分频) |
| PCLK | 提供给低速总线APB的时钟 | 来源于IPCORE_CLK | 4bit宽度(值可选 0 ~ 15) | 2 |
| UART | UART时钟决定波特率 | 来源于IPCORE_CLK | 6bit宽度(值可选 0 ~ 63) | 8 |
| PWM | PWM时钟决定输出频率 | 来源于PCLK(分频不可配,默认为1分频),或晶振时钟(分频可配) | 7bit宽度(值可选 0 ~ 127) | 16 |
| TIMER | TIMER时钟决定计数值 | 来源于PCLK(分频不可配,默认为1分频),或晶振时钟(分频可配) | 7bit宽度(值可选 0 ~ 127) | 16 |
| IWDG | IWDG时钟决定计数值 | 来源于晶振时钟 | 7bit宽度(值可选 0 ~ 127) | 16 |
| DTRFLASH | DTRFLASH时钟决定CLK频率 | 来源于IPCORE_CLK | 3bit宽度(值可选 0 ~ 7) | 2 |
| ADC | ADC时钟决定采样频率 | 来源于IPCORE_CLK | 6bit宽度(值可选 0 ~ 63) | 12 |
| WWDG | 窗口看门狗时钟决定计数值 | 来源于PCLK(分频不可配,默认为1分频) | - | - |
| IIC | IIC时钟决定SCL的频率 | 来源于PCLK(分频不可配,默认为1分频) | - | - |
| GPIO | GPIO时钟决定IO翻转的频率 | 来源于PCLK(分频不可配,默认为1分频) | - | - |
- 可调用接口得到IPCORE_CLK等时钟的值,再根据分频值去推算每个外围设备接口的默认时钟
#include "platform_config.h"
void device_clk_test()
{
//获取IPCORE_CLK主频有2种方式
#if 0
uint32_t ipcore_clk = dpmu_get_pll_frequency() / 1; //默认为1分频,从PLL计算得到IPCORE_CLK主频
#else
uint32_t ipcore_clk = get_ipcore_clk(); //从接口读取IPCORE_CLK主频
#endif
//获取PCLK时钟有2种方式
#if 0
uint32_t pclk = ipcore_clk / 2; //默认为2分频,从主频计算得到PCLK
#else
uint32_t pclk = get_apb_clk(); //从接口读取PCLK时钟
#endif
//获取UART时钟有2种方式
#if 0
uint32_t uart_clk = ipcore_clk / 2; //SDK配置的是2分频,从主频计算得到UART时钟
#else
uint32_t uart_clk = get_ahb_clk() / 2; //AHB时钟和IPCORE_CLK时钟相同
#endif
//获取ADC时钟
uint32_t adc_clk = ipcore_clk / 12; //默认为12分频,从主频计算得到ADC时钟
//获取DTRFLASH时钟
uint32_t system_dtrflash_clk = ipcore_clk / 1 ; //SDK配置的是1分频,从主频计算得到DTRFLASH系统时钟
uint32_t dtrflash_out_clk = system_dtrflash_clk / 2 //SDK配置FLASH控制器内部为2分频(2、4、6、8可选),FLASH输出的CLK最大为主频的1半
//获取PWM或TIMER时钟有2种方式
#if 0
uint32_t pwm_timer_clk = pclk; //选择时钟源为PCLK时,PWM或timer的系统时钟为PCLK
#else
uint32_t pwm_timer_clk = get_src_clk() / 16; //选择时钟源为晶振时,默认分频为16,计算得到PWM或timer的系统时钟
#endif
//获取IWDG的时钟
uint32_t iwdg_clk = get_src_clk() / 16; //默认分频为16,计算得到IWDG的系统时钟
//获取WWDG、iic、gpio的时钟
uint32_t wwdg_clk = pclk;
uint32_t iic_clk = pclk;
uint32_t gpio_clk = pclk;
}
- 如需修改各外设的分频值,可参考下列方式调用接口:
#include "ci130x_scu.h"
#include "ci130x_dpmu.h"
#include "ci130x_system.h"
#include "platform_config.h"
void device_div_test()
{
scu_set_div_parameter(IPCORE_BASE,2); //设置IPCORE_CLK为2分频
uint32_t ipcore_clk = dpmu_get_pll_frequency() / 2;
set_ipcore_clk(ipcore_clk); //设置系统主频全局变量
set_apb_clk(ipcore_clk);
scu_set_div_parameter(APB_BASE,2); //设置PCLK为2分频
set_apb_clk(ipcore_clk/2); //设置PCLK全局变量
scu_set_div_parameter(HAL_UART0_BASE,2); //设置UART0为2分频
scu_set_div_parameter(HAL_UART1_BASE,2); //设置UART1为2分频
scu_set_div_parameter(HAL_UART2_BASE,2); //设置UART2为2分频
scu_set_div_parameter(HAL_PWM0_BASE,4); //设置PWM0、PWM1、PWM2、PWM3、TIMER0、TIMER1、TIMER2、TIMER3为4分频,共用1个分频器
scu_set_div_parameter(HAL_PWM4_BASE,4); //设置PWM4、PWM5均为4分频,共用1个分频器
scu_set_div_parameter(HAL_IWDG_BASE,6); //设置IWDG为6分频
scu_set_div_parameter(HAL_DTRFLASH_BASE,2); //设置DTRFLASH为2分频
scu_set_div_parameter(HAL_ADC_BASE,8); //设置ADC为8分频
}
5、IIS时钟配置¶
5.1、IIS时钟分频关系介绍¶
- 先了解几个IIS的专有名词,以下会用此类名词来说明IIS时钟配置。
- IIS具有独立的时钟和数据信号,IIS接口由MCLK、SCK、LRCK、SDI、SDO这些信号线组成。
- MCLK:主时钟,通常为音频采样率(LRCK的频率)的128/192/256/384倍。例如16000的音频采样率,倍频256,可得到4096000的MCLK。
- SCK:位时钟,一个时钟周期传输一个bit数据,通常为音频采样率(LRCK时钟)的32、64倍。例如16000的音频采样率,倍频64,可得到1024000的SCK。
- LRCK:帧时钟,用于切换左右声道的数据,IIS格式下LRCK为0表示当前数据帧是左声道数据,为1表示当前数据帧是右声道数据。
-
更多关于IIS的内容,请参考文档《音频数字传输总线(IIS)》
-
IIS的时钟分频配置,有单独的一套配置接口,且支持多组IIS使用独立的时钟通路,以下仅说明做为master模式时的时钟配置流程。
-
下图展示了IIS的时钟分频流程

图2 IIS时钟分频图
- 第1级时钟来源选择有4个,分别为:
//位于#include "ci130x_scu.h"中
/**
* @brief MCLK 时钟源SRC的 来源选择
*
*/
typedef enum
{
//!来源于 IPCORE 主频
IIS_SRC_SOURCE_IPCORE = 0,
//!来源于 EXT_OSC 外部晶振
IIS_SRC_SOURCE_EXT_OSC = 1,
//!来源于 INTERNAL RC 内部晶振
IIS_SRC_SOURCE_INTER_RC = 2,
//!来源于 PAD IN 从IIS_MCLK_PAD输入
IIS_SRC_SOURCE_PAD_IN = 3,
}IIS_Src_Source_t;
- 第2级SRC_MCLK选择有4个,前3个可独立配置不同的分频和时钟来源(IIS_Src_Source_t),第4个由PAD输入,这4个SRC_MCLK可作为CODEC、PDM、MCLK0~MCLK3的时钟来源:
//位于#include "ci130x_scu.h"中
/**
* @brief MCLK 时钟来源选择
*
*/
typedef enum
{
//!来源于 SRC0
IIS_MCLK_SOURCE_SRC0 = 0, //可配置分频,分频宽度为10bit(0 ~ 1023)
//!来源于 SRC1
IIS_MCLK_SOURCE_SRC1 = 1, //可配置分频,分频宽度为10bit(0 ~ 1023)
//!来源于 SRC2
IIS_MCLK_SOURCE_SRC2 = 2, //可配置分频,分频宽度为10bit(0 ~ 1023)
//!来源于 PAD IN,
IIS_MCLK_SOURCE_PAD_IN = 3, //不分频,从IIS_MCLK_PAD输入
}IIS_Mclk_Source_t;
- 第3级MCLK的选择有3个,可独立配置不同的过采样率和SCK/LRCK比值,支持的过采样率有4个,支持的SCK和LRCK比值有2个
//位于#include "ci130x_scu.h"中
/**
* @brief MCLK 选择
*
*/
typedef enum
{
//!MCLK0
IIS_MCLK_MCLK0 = 0,
//!MCLK1
IIS_MCLK_MCLK1 = 1,
//!MCLK2
IIS_MCLK_MCLK2 = 2,
}IIS_Mclk_t;
/**
* @brief IIS MCLK 过采样率选择
*
*/
typedef enum
{
//!过采样率128
IIS_MCLK_FS_128 = 0,
//!过采样率192
IIS_MCLK_FS_192 = 1,
//!过采样率256
IIS_MCLK_FS_256 = 2,
//!过采样率384
IIS_MCLK_FS_384 = 3,
}IIS_Mclk_Fs_t;
/**
* @brief IIS SCK和LRCK的频率关系比值
*
*/
typedef enum
{
//!SCK/LRCK=32
IIS_SCK_LRCK_WID_32 = 0,
//!SCK/LRCK=64
IIS_SCK_LRCK_WID_64 = 1,
}IIS_Sck_Lrck_Wid_t;
- 第4级每个IIS的SCK和LRCK来源选择有6个,也能作为PAD输出SCK和LRCK的来源:
//位于#include "ci130x_scu.h"中
/**
* @brief IIS SCK/LRCK输出来源
*
*/
typedef enum
{
//!MCLK0产生的SCK/LRCK
IIS_CLK_SOURCE_MCLK0 = 0,
//!MCLK1产生的SCK/LRCK
IIS_CLK_SOURCE_MCLK1 = 1,
//!MCLK2产生的SCK/LRCK
IIS_CLK_SOURCE_MCLK2 = 2,
//!PAD输入的SCK/LRCK
IIS_CLK_SOURCE_PAD_IN = 3,
//!codec_ad_sck_in
IIS_CLK_SOURCE_CODEC_AD = 4,
//!codec_da_sck_in
IIS_CLK_SOURCE_CODEC_DA = 5,
//!pdm_sck_in
IIS_CLK_SOURCE_PDM = 6,
}IIS_Clk_Source_t;
5.2、IIS时钟示例代码¶
- 分一步配置的接口定义:
//位于#include "ci130x_scu.h"中
void iis_clk_config(IIS_Clk_ConfigTypedef* config);
- 调用一步配置接口,配置IIS0为master模式的时钟通路示例:
#include "ci130x_scu.h"
#include "platform_config.h"
void init_iis_clk_sample()
{
uint32_t sample_rate = 16000; //音频采样率
uint32_t ipcore_clk = get_ipcore_clk(); //时钟源频率
uint32_t fs = 256;
float div = ((float)ipcore_clk / (float)sample_rate / (float)fs); //根据时钟源频率、音频采样率和过采样率,计算分频值
IIS_Clk_ConfigTypedef config = {0};
config.device_select = IISNum0; //配置IIS0的时钟通路
config.model_sel = IIS_MASTER; //配置为master模式
config.src_cfg.source = IIS_SRC_SOURCE_IPCORE; //选择时钟源为IPCORE_CLK主频
config.mclk_cfg.src = IIS_MCLK_SOURCE_SRC0; //选择MCLK_SRC0寄存器
config.mclk_cfg.mclk = IIS_MCLK_MCLK0; //选择MCLK0寄存器和SCK/LRCK比值
config.mclk_cfg.fs = IIS_MCLK_FS_256; //配置过采样率为256
config.mclk_cfg.sck_lrck = IIS_SCK_LRCK_WID_64; //配置SCK/LRCK比值为64
config.clk_cfg = IIS_CLK_SOURCE_MCLK0; //选择MCLK0产生的SCK和LRCK作为IIS0的时钟
config.mclk_mode = IIS_MCLK_OUT; //通过PAD输出MCLK时钟
config.clk_mode = IIS_SCKLRCK_OUT; //通过PAD输出SCK、LRCK时钟
config.src_cfg.source_div = (uint16_t)div; //配置分频参数
iis_clk_config(&config);
uint32_t lrck = sample_rate; //LRCK的频率
uint32_t sck = sample_rate * 64; //计算得到SCK的频率
uint32_t mclk = sample_rate * fs; //计算得到MCLK的频率
}
- 分多步配置的接口定义:
//位于#include "ci130x_scu.h"中
void scu_iis_src_config(IIS_Src_Config_t *config,IIS_Mclk_Source_t src); //选择MCLK_SRC0/1/2寄存器,配置时钟来源和分频
void scu_iis_mclk_config(IIS_Mclk_Config_t *config); //选择MCLK0/1/2寄存器,配置过采样率和SCK/LRCK比值
void scu_iis_clk_config(IISNumx device, IIS_Clk_Source_t clk_source); //配置IIS0/1/2的SCK、LRCK时钟来源
void scu_iis_codec_mclk_config(Codec_Channel_t channel, IIS_Mclk_Source_t src); //配置CODEC AD或CODEC DA的MCLK时钟来源
void scu_iis_pdm_mclk_config(IIS_Mclk_Source_t src); //配置PDM的MCLK时钟来源
void scu_iis_pad_mclk_config(IIS_Mclk_Source_t src, IIS_Clk_Mode_t mode); //配置MCLK PAD的输入输出模式,为输出时选择输出时钟来源
void scu_iis_pad_clk_config(IIS_Clk_Source_t clk_source, IIS_Clk_Mode_t mode); //配置SCK、LRCK PAD的输入输出模式,为输出时选择输出时钟来源
- 其实一步配置接口内,也是调用的分步接口。
6、注意事项¶
-
通常配置晶振选项是在配置PLL时钟之前
-
修改外设分频时,需关闭外设时钟,再修改分频值,再打开时钟。